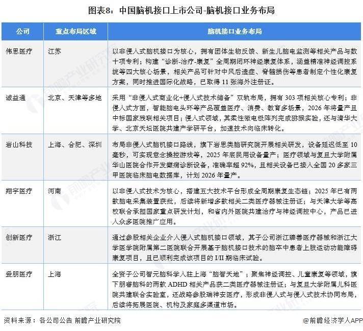
脑机接口技术作为连接人脑与外部设备的创新桥梁,正加速推动医疗、智能设备、虚拟现实等领域的变革。据前瞻产业研究院脑机接口研究小组统计,目前我国已有十余家相关企业登陆资本市场,形成覆盖产业链上下游的完整生态。其中,北京、江苏、浙江、上海成为企业集聚的核心区域,仅北京市就聚集了诚益通、三博脑科等多家行业龙头。
从产业布局看,上游企业聚焦核心元器件研发,中游企业主导产品化与场景落地。以翔宇医疗为例,这家深耕康复领域的企业早在行业爆发前就布局脑机接口技术,目前已形成涵盖脑电采集、神经反馈、认知筛查等五大研发方向的完整体系。其自主研发的高精度多模态康复设备,通过非侵入式技术实现运动功能重建与认知障碍干预,相关产品已进入全国数百家医疗机构临床应用。
财务数据显示,行业头部企业呈现明显分化特征。2024年科大讯飞以233.43亿元营收领跑全行业,其招投标信息达6127条,彰显技术落地的强劲势头;创新医疗医疗服务板块实现营收8.12亿元,翔宇医疗医疗器械业务贡献7.34亿元营收。值得关注的是,岩山科技凭借13.8亿元注册资本成为行业资本实力最雄厚的企业,其成立时间早于多数同业公司,在技术积累方面具有先发优势。

在区域协同方面,江苏、河南两省形成特色产业集群。伟思医疗与翔宇医疗依托当地医疗资源,重点突破神经康复与脑电监测领域,构建起从诊断到康复的闭环解决方案。这种地域性产业集聚不仅降低了研发成本,更通过临床资源整合加速技术迭代,形成区别于北上广深的技术路线。
技术路线选择上,非侵入式方案成为主流发展方向。翔宇医疗建立的Sun-BCILab实验室,已攻克脑电信号解析、自适应算法等关键技术,其脑控外骨骼设备可实现每分钟30次精准动作识别。三博脑科则通过医工结合模式,将脑机接口技术应用于癫痫治疗与意识障碍评估,临床有效率较传统方法提升40%以上。
当前行业正面临标准化建设与伦理审查的双重挑战。前瞻产业研究院专家指出,随着技术向消费级市场渗透,数据安全与隐私保护将成为制约产业发展的关键因素。据悉,多家上市公司已参与制定脑机接口设备临床评价标准,为行业规范化发展奠定基础。










